Description

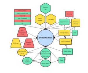
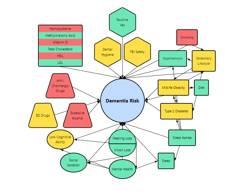
Here is your chance to construct your individual Dementia Prevention Model by completing a Dementia Prevention Checklist. Provide your response to 23 questions  about your behavior and lifestyle. Now it is time to take the next step in decreasing your dementia risk.

Location
  • Comments are closed.